课程详情

《安全月刊》10月焕新登场!内容升级,价值加码,守护更贴心!

46
发表时间:2025-10-11 16:40
亲爱的读者朋友:

金秋十月,益戈《安全月刊》总第41期如约而至。在持续优化内容结构、贴近用户需求的过程中,我们对本月的刊物进行了一系列精心调整,力求为您带来更实用、更聚焦、更具启发性的安全阅读体验。


🔍 本期内容亮点速览:

1️⃣ 法规速递:聚焦10月新规,把握合规先机

  • 新增《GB/T 16915.1-2024 家用开关通用要求》《GB/T 51474-2025 城镇燃气设施安全标准》等4项即将实施的法规标准,助您提前布局,规避风险。

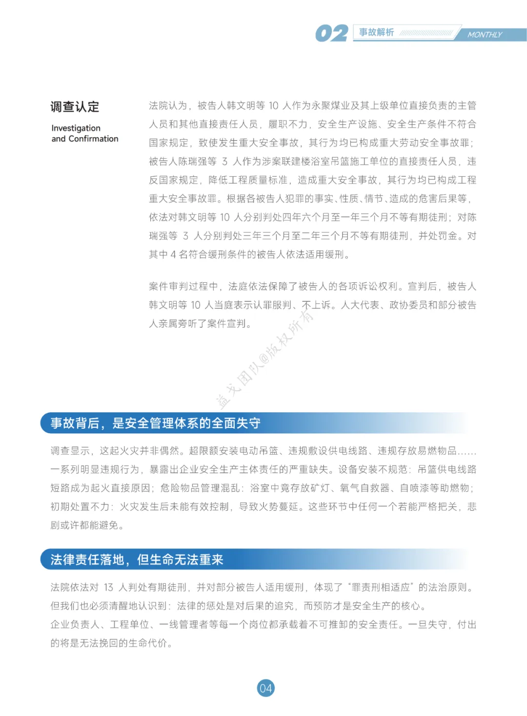
2️⃣ 事故解析:深度剖析吕梁火灾,警示与反思并重

  • 结合央视报道,还原“11·16”重大火灾事故的审判细节与责任认定,从管理失守到法律追责,层层剖析,推动“事后追责”向“事前预防”转变。

3️⃣ 安全要闻:回顾历史事故,强化风险意识

  • 梳理历史上10月发生的国内外危化品事故案例,以史为鉴,警钟长鸣,提升全员风险感知与应急能力。

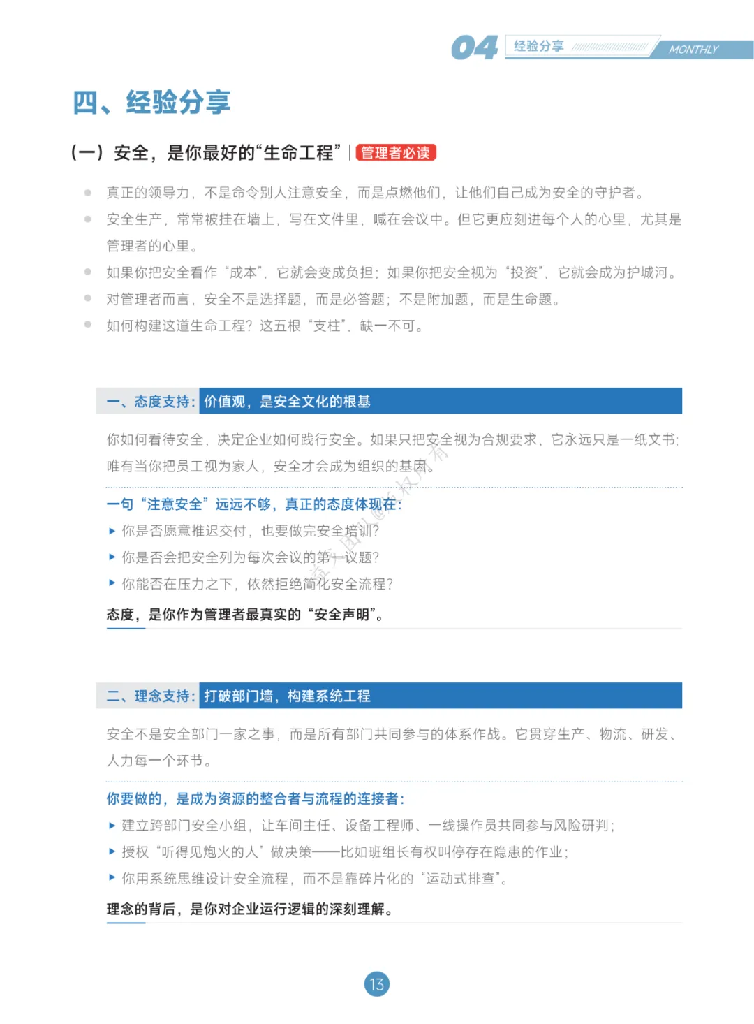
4️⃣ 经验分享:管理者必读,构建“生命工程”

  • 推出《安全,是你最好的“生命工程”》专题,从态度、理念、机制、财务、人力五个维度,助力管理者筑牢安全防线。

5️⃣ 提升计划:名师授课,赋能成长不停步

  • 10月直播、名师讲座,涵盖上锁挂牌、目视化管理、EHS管理人员核心技能提升等热点主题,支持企业安全人才持续成长。

6️⃣ 互动专区:邀您执笔,共谱安全新章

  • 新增“安全管理金点子”征集与读者意见反馈通道,欢迎您建言献策,共同打造更贴近需求的《益戈安全月刊》。

7️⃣ 实用工具:益戈法律AI,让合规更智能

  • 重磅推荐“益戈法律AI”,支持口语化提问、地域匹配、原文溯源,为企业装上“法律大脑”,提升合规管理效率。


👉 点击此处在线阅读

📖 立即阅读10月刊全文

图片
图片
图片
图片
图片
图片
图片
图片
图片
图片
图片
图片
图片
图片
图片
图片
图片
图片
图片
图片
图片
图片
图片
图片



👉 扫码下载PDF版本:
图片

🌟 我们为何持续优化?

益戈《安全月刊》始终以“用数字化跑赢风险,用幸福感换战斗力”的决心,致力于成为您身边可靠的安全知识伙伴。每一次内容的迭代,都是为了:

  • 更贴近实战:从案例解析到工具推荐,助力企业将安全理念落地为行动;

  • 更前瞻视野:及时传递新规动态与行业趋势,助您抢占安全管理先机;

  • 更开放互动:搭建读者交流平台,让智慧流动,让经验共享。


我们期待您的反馈与参与,共同打造更有温度、更有深度的安全内容生态。
如您有任何建议或希望深入探讨的内容,欢迎随时通过以下方式联系我们:

如果觉得内容能够帮助到您,您的点赞、分享是对我们最大的肯定与支持。

图片

添加小编微信,加入安全交流社群




图片
添加小编微信
加入社群,在这里:领干货,学专业,能成长,不孤单

图片

安全花开把春报,生产效益节节高。
愿益戈《安全月刊》继续陪伴您,在安全的道路上,行稳致远。

#安全月刊#安全生产#安全意识#安全信息化#AI智能问答


分享到:
合作伙伴
益戈信息化产品
益戈服务
联系我们
益戈法律
益戈安企星
益戈安服星
益戈培训
益戈咨询服务
益戈数据接口
公众号
客服热线:
400-9280-822
招商热线:
18913111005
订阅号
视频号
苏州文库安全技术工程有限公司版权所有 ©苏ICP备16018185号
抖音号